您好!欢迎来到     ChemDig
发布供应信息 我的ChemDig 供应商中心 网站导航 中文图标 中文 图标
热搜 : 阿维菌素
首页 > 化工性质 > Pyrido[2,3-b]pyrazin-6(5H)-one, 8-hydroxy
1003608-88-5

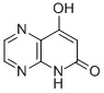
Pyrido[2,3-b]pyrazin-6(5H)-one, 8-hydroxy

中文名称: Pyrido[2,3-b]pyrazin-6(5H)-one, 8-hydroxy
英文名称: Pyrido[2,3-b]pyrazin-6(5H)-one, 8-hydroxy
CAS: 1003608-88-5 分子式: C7H5N3O2 分子量: 163 EINECS号:
中文同义词 英文同义词
Pyrido[2,3-b]pyrazin-6(5H)-one, 8-hydroxy

基本性质

沸点
340.3±52.0 °C(Predicted)
密度
1.68±0.1 g/cm3(Predicted)
酸度系数(pKa)
4.50±1.00(Predicted)

安全信息

CHS信息

生产方法及用途

联系电话:
Copyright © 京ICP备2023001500号